第1号議案
定款一部変更の件
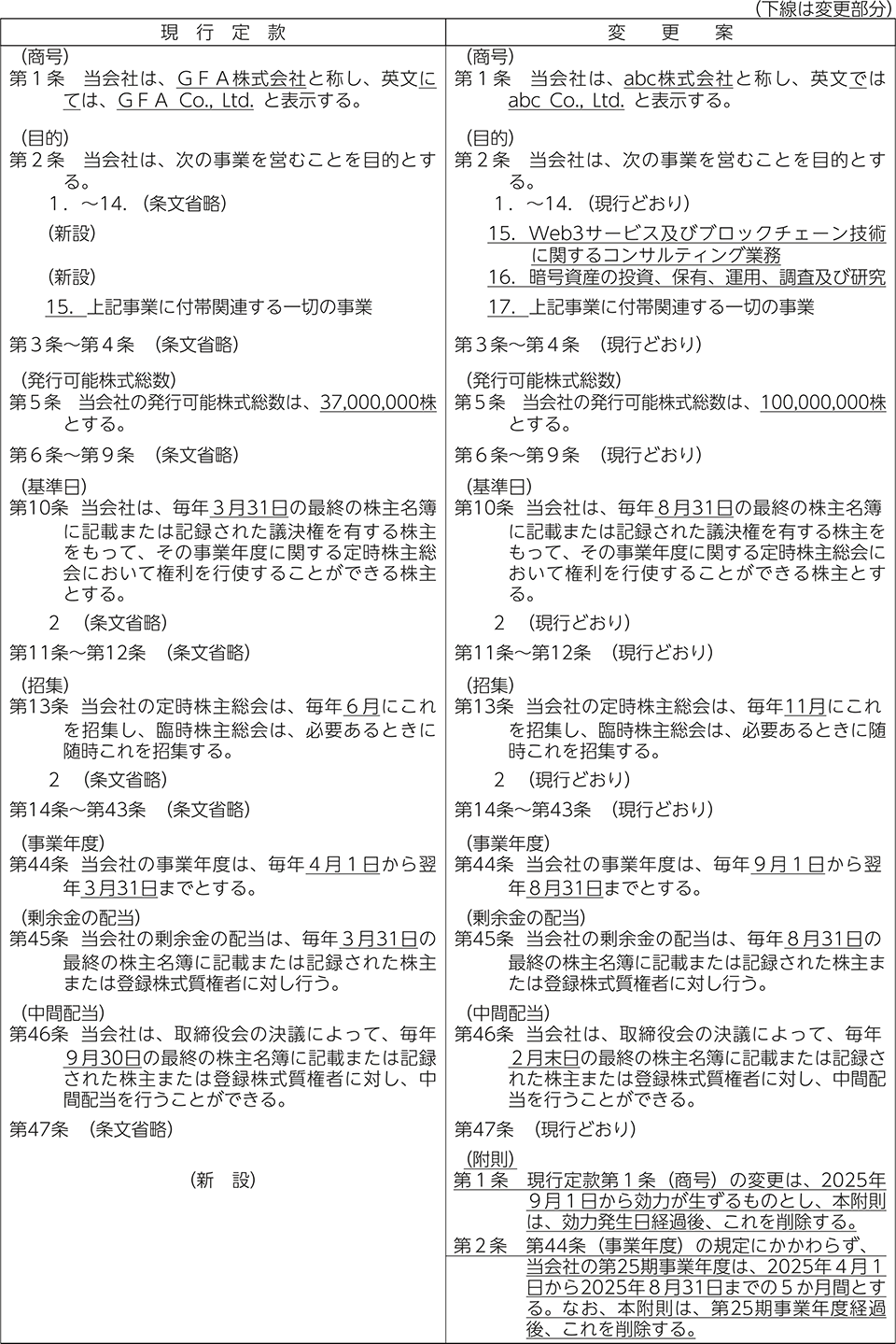
1.変更の理由
- 今後当社が目指していく経営ビジョンにふさわしい社名に変更いたしたいと存じます。なお、商号変更につきましては、附則により2025年9月1日から効力が生ずるものとし、効力発生日経過後、当該附則は定款より削除するものといたします。
- 今後の事業内容の多様化に対応するため、現行定款第2条(目的)につきまして、事業目的を追加するものであります。
- 将来における事業規模の拡大等に備え、機動的かつ柔軟な資本政策の実行を可能にするため、現行定款第5条(発行可能株式総数)に定める発行可能株式総数を37,000,000株から100,000,000株に増加させるものであります。
- 当社の事業年度は、毎年4月1日から翌年3月31日までとしておりますが、事業運営の効率化を図ることを目的に、当社の事業年度を毎年9月1日から翌年8月31日までに変更するものであります。これに伴い、現行定款第10条(基準日)、第13条(招集)、第44条(事業年度)、第45条(剰余金の配当)及び第46条(中間配当)に所要の変更を行うものであります。また、第25期事業年度は、2025年4月1日から2025年8月31日までの5か月間となるため、経過措置として附則を設けるものであります。
2.変更の内容
変更の内容は次のとおりであります。

2025/06/30 16:00:00 +0900
カメラをかざして
QRコードを
読み取ってください
{{ error }}