第2号議案
定款一部変更の件
1.変更の理由
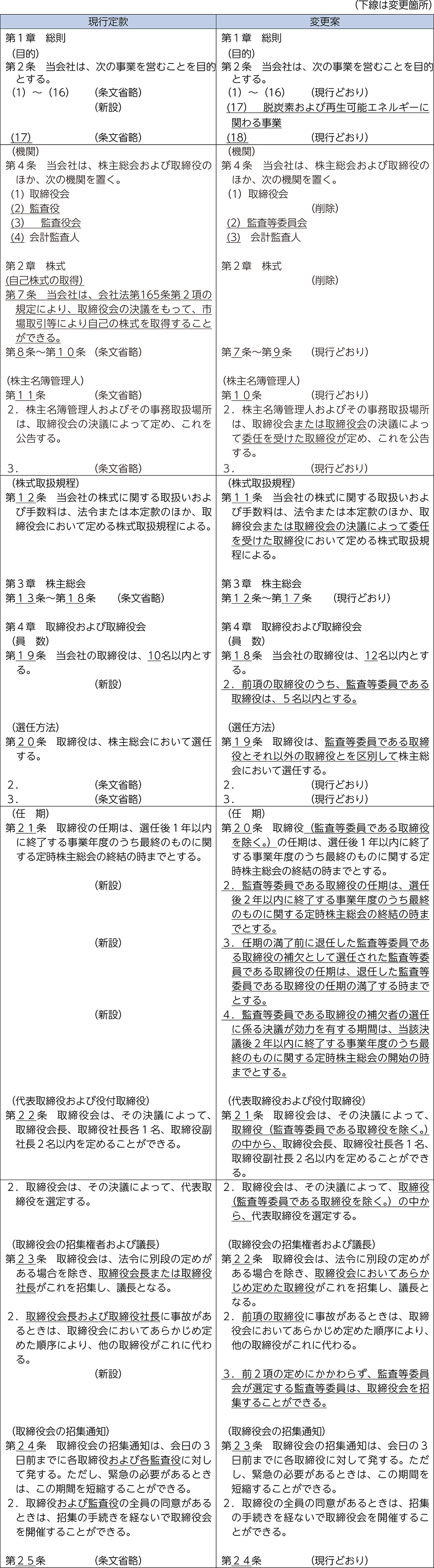
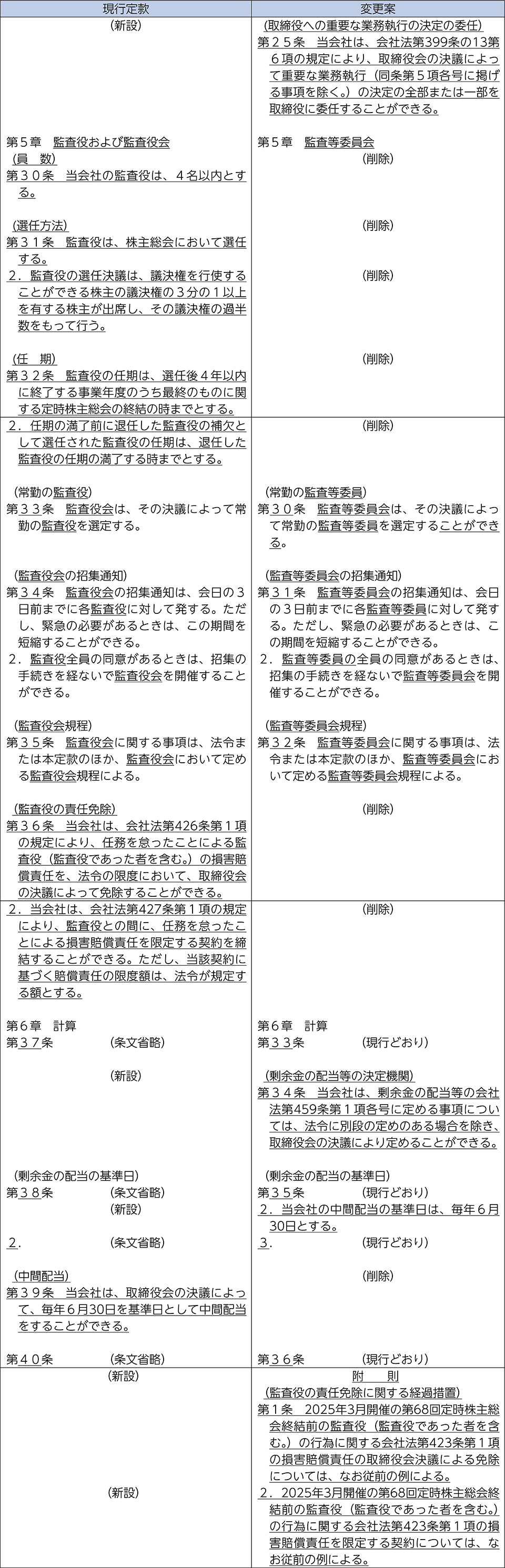
監査・監督機能の強化及び意思決定の迅速化により、コーポレートガバナンスの更なる充実を図り、企業価値の向上を図ることを目的として、監査役会設置会社から監査等委員会設置会社へと移行いたしたく、次のとおり当社定款を変更するものであります。
- 監査等委員会及び監査等委員に関する規定の新設並びに監査役及び監査役会に関する規定の削除を行うとともに、重要な業務執行の決定の委任に係る規定の新設等、所要の変更を行うものであります。
- 当社の事業の現状に即し、現行定款第2条(目的)に所要の変更を行うものであります。
- 取締役会の柔軟な運営が可能となるよう、現行定款第23条(取締役会の招集権者および議長)に所要の変更を行うものであります。
- 資本政策及び配当政策の機動的な遂行が可能となるよう、変更案のとおり第34条(剰余金の配当等の決定機関)及び第35条(剰余金の配当の基準日)第2項を新設し、併せて内容が重複する現行定款第7条(自己株式の取得)及び現行定款第39条(中間配当)を削除するものであります。
- 上記の変更に伴い条数等の変更を行うとともに、一部字句の整理、変更等所要の変更を行うものであります。
2.変更の内容
変更の内容は次のとおりであります。なお、本定款変更の効力は、本定時株主総会の終結の時をもって生じることといたしたいと存じます。


2025/03/26 12:00:00 +0900
2025/03/19 09:00:00 +0900
カメラをかざして
QRコードを
読み取ってください
{{ error }}